How to manage HR Knowledge in Service One
(For HR Operations, Payroll and other HR teams with agent access to Business Workflows)
INTRODUCTION
In this article you will find information on what type of HR content is created in Service One, learn about roles and responsibilities when it comes to managing this source of HR information, as well as get detailed end-to-end instructions on how to create, publish, review and retire Knowledge Articles in Service One.
SCOPE AND TYPE OF INFORMATION
While HR Wiki remains the single source of truth for HR information with detailed information per role and per process, Service One is the platform where users can find quick answers to their questions, thus promoting self-service.
There are two types of HR Knowledge Articles that are managed through Service One and they are External and Internal.
WHO MANAGES HR KNOWLEDGE IN SERVICE ONE?
HR Knowledge Articles on Service One Knowledge Management system are managed by all HR teams who have agent access in Business Workflows.
There are several main actors who are responsible to create, review, keep up to date and retire obsolete knowledge for their scope: HR Operations, HR Knowledge Management team, Payroll teams, Specialized teams with access to BWF, such as Global mobility and others.
Types of Knowledge Articles: Roles and Responsibilities
There are differences in the publishing process based on the Knowledge Article Type.
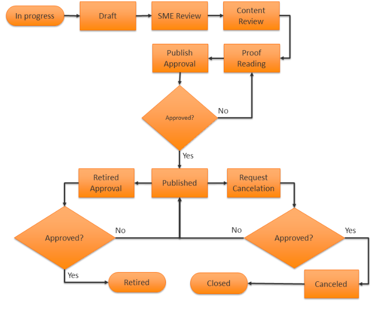
HOW TO MANAGE KNOWLEDGE IN SERVICE ONE?
HR Knowledge Article lifecycle consists of article Creation, Publishing, Reviewing/Updating and Retiring.
To learn how to create, publish, review/update and retire Knowledge Articles in Service One, please click on the button below.
.
RECORDED TRAINING SESSIONS
If you missed the training sessions provided to the teams, you can view recorded sessions for HR Operations and Payroll teams below:
Date last updated:
